2025-12-19 19:29:00
114年憲判字第1號判決!《憲法訴訟法》修法,憲法法庭今(19)日宣告修法違憲!(天地傳媒,通天透地,貫穿古今)
(天地傳媒特派員五毛台北報導)114年憲判字第1號判決!《憲法訴訟法》修法,憲法法庭今(19)日宣告違憲!.jpg)
大法官宣告《憲法訴訟法》修法違憲!
114年憲判字第1號判決!《憲法訴訟法》修法,憲法法庭今(19)日大法官宣告修法違憲!.jpg)
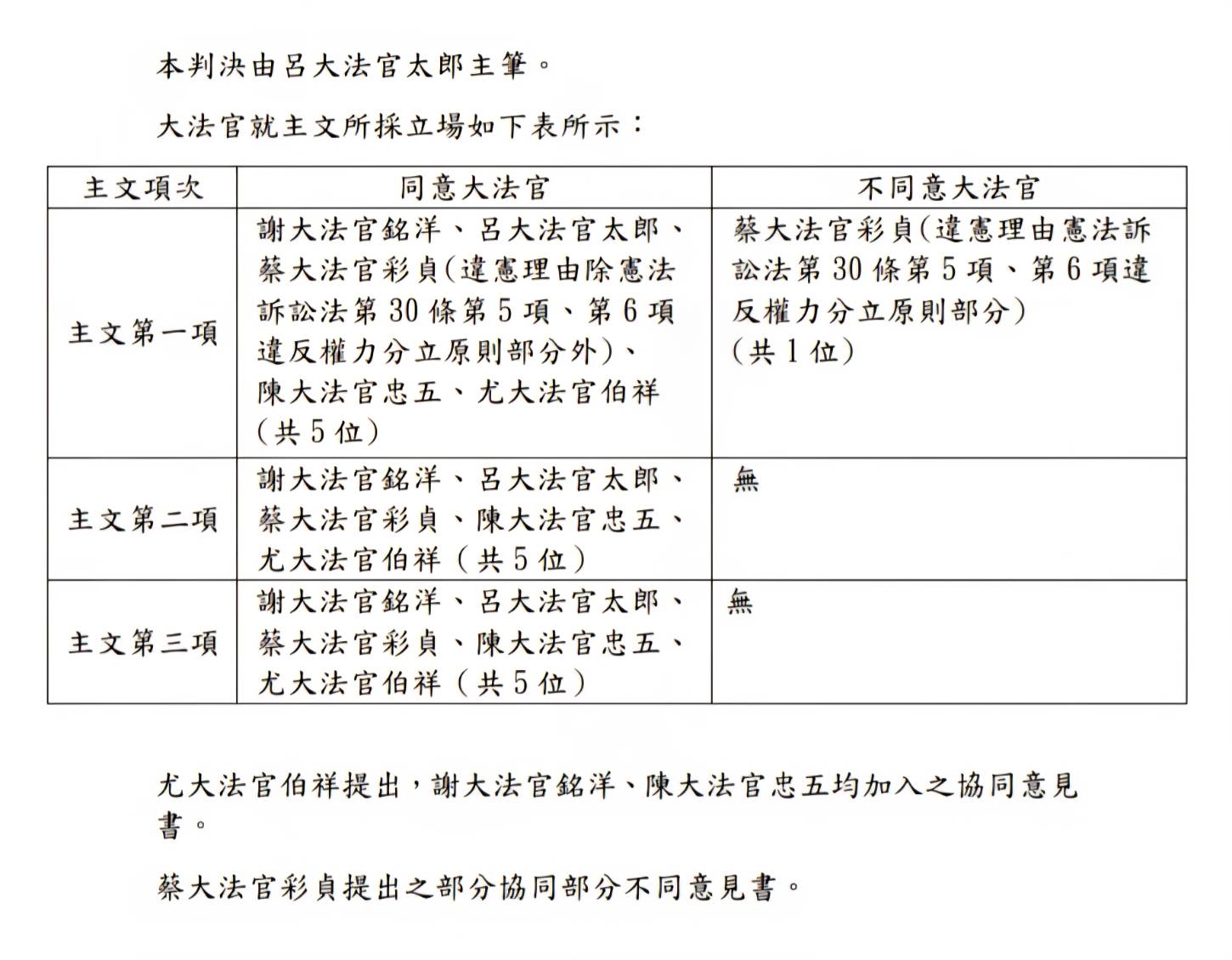
憲法法庭今(19)日就聲請人立法委員柯建銘等51人,認中華民國114年1月23日修正公布之憲法訴訟法第4條第3項、第30條第2項至第6項及第95條等規定,有違憲疑義,聲請法規範憲法審查暨暫時處分,即《憲法訴訟法修正案》,作成114年憲判字第1號判決。
上開聲請案之聲請書及相關文件,前均已依憲法訴訟法規定上網公開。.jpg)
本判決由呂大法官太郎主筆,計有尤大法官伯祥(謝大法官銘洋、陳大法官忠五均加入)提出協同意見書,蔡大法官彩貞提出部分協同部分不同意見書。
判決全文及意見書均已公告於憲法法庭網站,判決摘要如附件。












(照片翻攝自司法院)(照片翻攝自)(照片翻攝自)(照片翻攝自)(照片翻攝自)(照片翻攝自電視畫面)(照片翻攝自新聞電視畫面)(天地傳媒,通天透地,貫穿古今)
您可能有興趣
-
北捷及南西商圈持刀隨機傷人案,警政署通令全國強化勤務!(天地傳媒,通天透地,貫穿古今)
2025-12-19 23:12:27 -
北捷及南西商圈持刀隨機傷人案,警政署通令全國強化勤務!(天地傳媒,通天透地,貫穿古今)
2025-12-19 23:12:00 -
北捷及南西商圈持刀隨機傷人案,警政署通令全國強化勤務!(天地傳媒,通天透地,貫穿古今)
2025-12-19 23:12:00 -
臺南地方檢察署檢察官偵辦方姓、凌姓被告涉嫌殺人案件,向臺灣臺南地方法院聲請羈押方姓、凌姓被告!(天地傳媒,通天透地,貫穿古今)
2025-12-19 20:54:33 -
臺南地方檢察署檢察官偵辦方姓、凌姓被告涉嫌殺人案件,向臺灣臺南地方法院聲請羈押方姓、凌姓被告!(天地傳媒,通天透地,貫穿古今)
2025-12-19 20:54:33 -
-
-
-
114年憲判字第1號判決!《憲法訴訟法》修法,憲法法庭今(19)日宣告修法違憲!(天地傳媒,通天透地,貫穿古今)
2025-12-19 19:29:00 -
-
-
詐團竟以「刑事局長周幼偉認證」名義誘騙民眾投資!(天地傳媒,通天透地,貫穿古今)
2025-12-19 05:51:33 -
詐團竟以「刑事局長周幼偉認證」名義誘騙民眾投資!(天地傳媒,通天透地,貫穿古今)
2025-12-19 05:51:00 -
詐團竟以「刑事局長周幼偉認證」名義誘騙民眾投資!(天地傳媒,通天透地,貫穿古今)
2025-12-19 05:51:00 -
19歲陳男涉嫌性侵12歲女友「貝貝」,二審改判2年徒刑、緩刑5年。(天地傳媒,通天透地,貫穿古今)
2025-12-19 05:24:00 -
新竹市長高虹安上訴,二審驚爆大逆轉!涉貪「撤銷」!(天地傳媒,通天透地,貫穿古今)
2025-12-17 13:34:00 -
新竹市長高虹安上訴,二審驚爆大逆轉!涉貪「撤銷」!(天地傳媒,通天透地,貫穿古今)
2025-12-17 13:34:00 -
刑事局偵破近年最大規模盜拷教學教材光碟案,侵權市值高達百億元!(天地傳媒,通天透地,貫穿古今)
2025-12-17 12:57:00




